Precisas quase sempre de um transformador (há maneiras sem um, mas não compensam a complexidade)
A forma mais clássica é com um topologia de flyback que funciona por pulsos:

É a topologia que era usada na ignição dos automóveis antigos, em que um platinado controlado por um excêntrico tomava o lugar do MOSFET. Ao contrário do que pode parecer, o pulso de alta tensão é gerado quando o elemento controlador (mosfet/transistor/platinado) deixa de conduzir:

Depois tens osciladores, que normalmente funcionam com um enrolamento extra de feedback. Tens com drive "single side":

Ou push-pull:

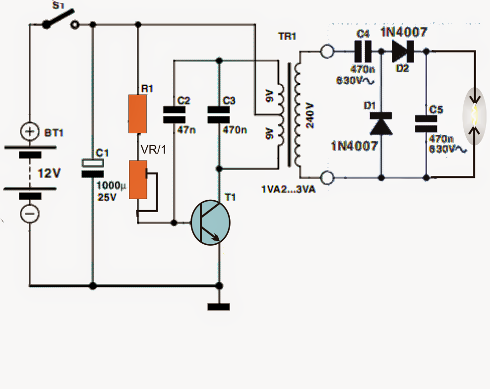
Muitas vezes a tensão no secundário pode não ser suficiente para o pretendido. Como nem sempre se pode aumentar o tamanho do enrolamento (complexidade, tamanho ou porque aumentando tensão diminuis corrente), o que se pode fazer é colocar um multiplicador de tensão "Cockcroft_Walton" que pode ter vários andares até obter a tensão pretendida, era muito usado em CRTs (e é o que fazem os 2 condensadores e 2 díodos no penúltimo esquema):

Ou então acrescentas um segundo andar flyback, mas como já estás a falar de tensões elevadas o que se faz é rectificar e acumular a carga do primeiro andar num condensador, e usa-se um spark-gap como comutador para quando a tensão no mesmo atingir um valor elevado fazer o dump da carga todo na primário:

(é o circuito a começar no secundário do 1º transformador)
Um spark-gap é simplesmente 2 condutores próximos um do outro o suficiente para saltar uma faisca

. Também se pode usar um tiristor, mas não tem tanta piada

Já aqui falaram nas tesla coils. Não é mais que um topologia flyback em que no primário e no secundário é adicionada uma capacidade para formar um circuito ressonante e em que a energia em vez de se dissipar após cada pulso vai alimentando a oscilação ressonante até a tensão atingir valores enormes.